您好,欢迎进入江苏亚纬仪表科技有限公司官网!
加入收藏
联系我们
全国咨询热线
18888129369
网站首页
关于我们
荣誉资质
产品展示
流量仪表
压力仪表
液位仪表
温度仪表
数显装置
新闻资讯
生产车间
售后服务
在线留言
联系我们
首页
>
产品展示
>
流量仪表
流量仪表
压力仪表
液位仪表
温度仪表
数显装置
金属管浮子流量计
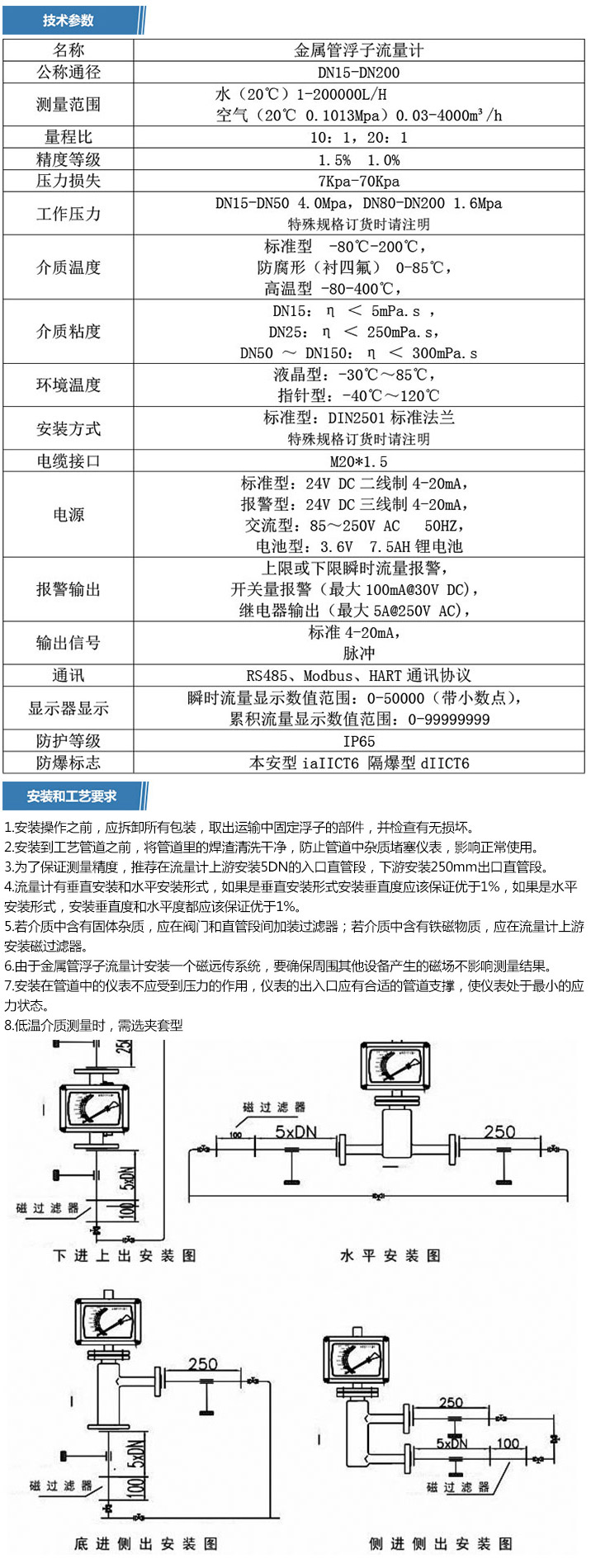
金属管浮子流量计是工业自动化过程控制中常用的一种面积流量测量仪表。它具有体积小,检测范围大,使用方便等特点。它可用来测量液体、气体以及蒸汽的流量,特别适宜低流速小流量的介质流量测量。流量计主要有三大部
联系电话:
18888129369
立即咨询
在线留言
产品详情
上一篇:
涡街流量计
下一篇:
孔板流量计
查看更多 >>
相关推荐
旋进旋涡流量计
涡轮流量计
孔板流量计
江苏亚纬仪表科技有限公司
苏ICP备2026005248号
XML地图
免责声明
18888129369
微信号:18888129369
微信二维码